Aydın Adnan Menderes Üniversitesi
TR
EN
Buharkent Meslek Yüksekokulu
Hesabım
Rehber
Hakkımızda
Genel Bilgiler
Yönetim
Akademik Personel
İdari Personel
Akademik Birimler
Kurumsal
Organizasyon Yapısı
Akademik Personel
İdari Personel
İletişim
Olanaklar
Tarihçe
Yüksekokul Çözüm Merkezi
Yüksekokulumuz Hakkında
Kalite
Birim Faaliyet Raporları
BÖDR
Görev Tanımları
Hassas Görevler
İş Akış Şemaları
İş Sağlığı ve Güvenliği (İSG)
Kalite Değerlendirme Araçları
Kalite Politikamız
Kalite Komisyon Üyeleri
Kurul, Komisyon ve Koordinatörlük
MEDEK
Öğrenci Anket Sonuçları
Programların Güncellenmesi
Protokoller
Stratejik Plan
Talimatlar
Eğitim-Öğretim
Akademik Takvim
PROGRAMLAR
MYO Mezunlarının Lisans Öğrenimine Devamı Hakkında Yönetmelik
Önlisans ve Lisans Yönetmeliği
Programlar Arası Geçiş, Çift Anadal, Yandal Esaslarına İlişkin Yönetmelik
Staj Yönergesi
Öğrenci
Aday Öğrenci
Anket Değerlendirme Sonuçları
Formlar
Öğrenci Değişim Programları
Öğrenci İşleri
Öğrenci Spor Takımları
Öğrenci Toplulukları
Yüksekokulumuz Bilgi Paketi/Ders Kataloğu
Mezunlar
Mezun Bilgi Sistemi
İletişim
Buharkent Meslek Yüksekokulu
Kurumsal
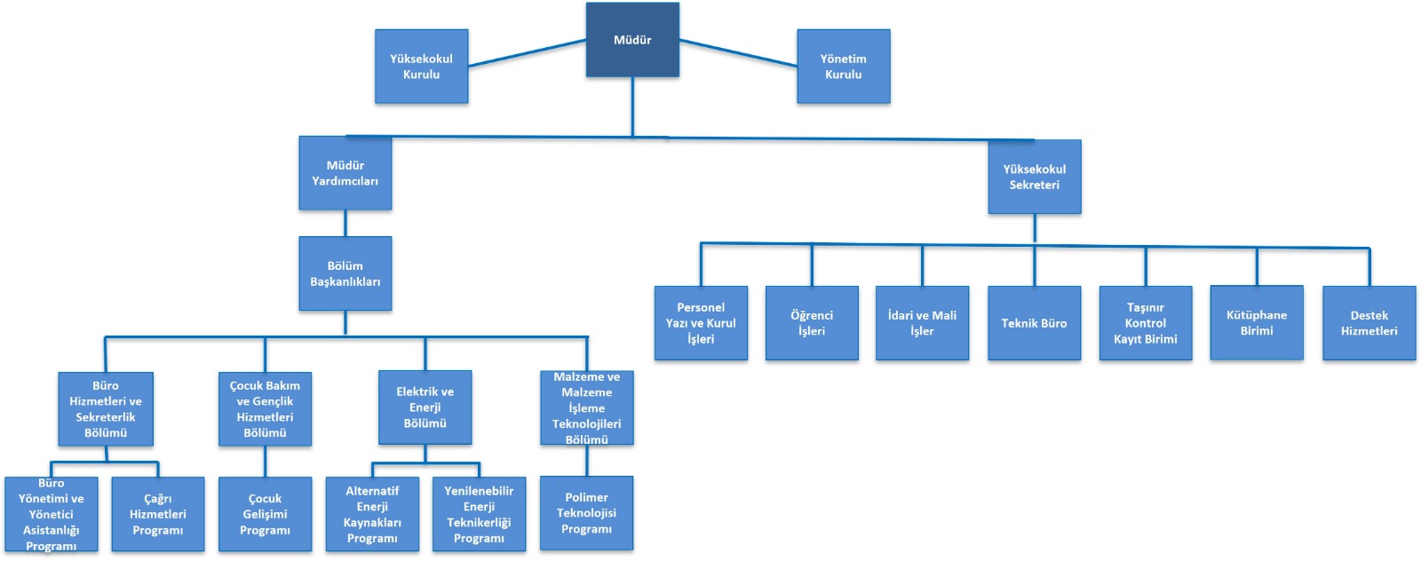
Organizasyon Yapısı
Organizasyon Yapısı
Site Sorumluları
ADÜ BİDB Web Tasarım Grubu - 2026