Aydın Adnan Menderes Üniversitesi
TR
EN
Germencik Yamantürk Meslek Yüksekokulu
Hesabım
Rehber
Hakkımızda
Genel Bilgiler
Yönetim
Akademik Personel
İdari Personel
Akademik Birimler
Mezunlar
Mezun Bilgi Sistemi
Mezunlar DerneÄŸi
Kurumsal
Meslek Yüksekokulumuz Yönetim Kurulu
Meslek Yüksekokulumuz Kurulu Üyeleri
YerleÅŸim
Organziasyon Şeması
Değerlerimiz ve Öncelikli Hedeflerimiz
Çözüm Merkezi
Misyon ve Vizyon
Kalite
Hassas Görevler Envanteri-2026
2021 - 2025 Yılları Arası Birim Öz Değerlendirme Raporları
Birim Faaliyet ve Süreçlerine İlişkin Tespit Edilen Risklerin Belirlenmesi Kaydedilmesi ve İzlenmesi - Risk Kayıt Formu
Öğrenci Anket Sonuçları
Meslek Yüksekokulumuz Kişisel Verilerin Korunması (KVKK) Komisyonu
Kalite Yönetim Birimi
Birim Risk Eylem Planı
2018 - 2026 Yılları Arası Birim Faaliyet Raporları
2024 - 2028 Yılları Arasını Kapsayan Yüksekokulumuz Stratejik Planı
İç Kontrol Rehberi
İş Akış Şemaları
Eğitim-Öğretim
Bölümler
Öğrenci
İMEU201 İşletmede Mesleki Eğitim Yönergesi
Öğrenci Staj Yönergesi
Erasmus Hakkında Bilmek İstedikleriniz
Yatay Geçiş
Öğrenci İşleri İle İlgili Mevzuatlar
Ders Bilgi Paketi Sayfası
Öğrenci Dilekçe Örnekleri
Öğrenci Bilgi Sistemi (OBİS)
Öğrenci Bilgi Formu
Aday Öğrenci
Belgeler/Formlar
Personel İzin Yönergesi
Bölüm Başkanları Ders Muafiyet Eşdeğer Formu
Öğretim elemanı Sınav Evrakı Teslim Formları
Haftalık Ders Programı Belirleme Formu
Yatay Geçiş Eşdeğerlik Tablosu
Öğrenci Ders Muafiyetinden Yararlanma Dilekçesi
Yaz Stajı İle İlgili Belgeler
İletişim
Germencik Yamantürk Meslek Yüksekokulu
Kurumsal
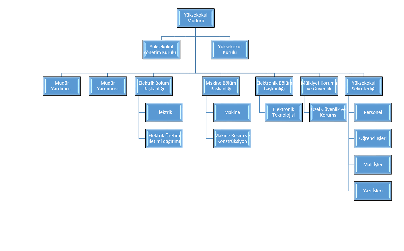
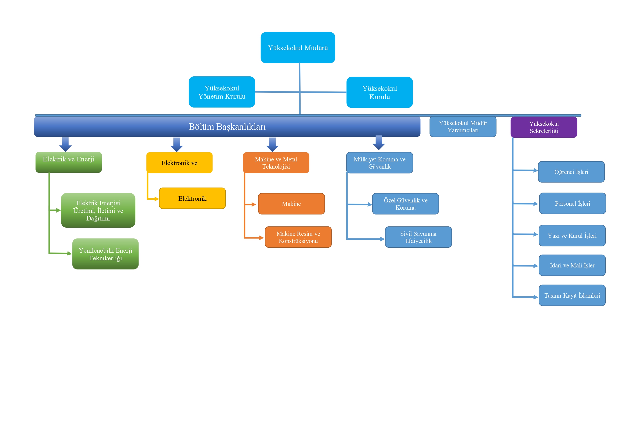
Organziasyon Şeması
Organziasyon Şeması
Site Sorumluları
ADÜ BİDB Web Tasarım Grubu - 2026