Aydın Adnan Menderes Üniversitesi
TR
EN
Kuşadası Davutlar Meslek Yüksekokulu
Hesabım
Rehber
Hakkımızda
Genel Bilgiler
Yönetim
Akademik Personel
İdari Personel
Akademik Birimler
Kurumsal
Müdürün Mesajı
Misyon & Vizyon
Organizasyon Şeması
Kuruluş
Eğitim Kalitemiz
Kütüphanemiz
Binamız ve Sosyal Tesislerimiz
Kalite
Misyon ve Vizyon
Kurumsal Değerler
Birim Kalite ve Öz Değerlendirme Komisyonu
Kurullar ve Çalışma Ekipleri
İş Akış Şemaları
İşletmede Mesleki Eğitim (İME) Komisyonu
Kalite Komisyon Toplantıları
Birim Öz Değerlendirme Raporları
Bölüm Başkanlığı ve Program Koordinatörleri
İdari Personel Görev Tanımları
Akademik Personel Görev Tanımları
Fonksiyonel Görev Dağılımı
Hassas Görevler
Birim Risk Rehberi
İş Sağlığı ve Güvenliği
Stratejik Plan
Formlar
Dökümanlar
Anketler ve Sonuçları
E-Bülten
Dış Paydaş Anketi
Bağlantılar
Eğitim-Öğretim
Bilgi Paketi / Ders Katalogu
Akademik Takvim
Otel, Lokanta ve İkram Hizmetleri Bölümü
Seyahat, Turizm ve Eğlence Hizmetleri Bölümü
Ulaştırma Hizmetleri Bölümü
Öğrenci
Kayıt Yenileme / Ders kayıt İşlemleri
Sınavlar İlişkin Bilgiler
Yönetmelikler
Yönergeler
Ortak Derslere İlişkin Usul ve Esaslar
Çift Anadal Programı İşlemleri
Programlara Kabul Koşulları
Yatay Geçiş Kontenjan ve İlan İşlemleri
Mesleki Eğitim ve Stajlar
Burs Olanakları
Öğrenci Toplulukları
Öğrenci Değişim Programları
Aday Öğrenci
Danışman Öğretim Elemanları Listesi
Bilimsel Etkinlikler
Sosyal Kültürel Etkinlikler
Sportif Faaliyetler
Mezunlar
Mezun Bilgi Sistemi
Mezun Öğrenci Sayıları
İş Olanakları
Kariyer Günleri
Belgeler/Formlar
Staj Başvuru Formu
İşyeri Staj Sözleşmesi
Staj Dosyası
İşyeri Puantaj Tablosu
Dijital Kimlik Kartı İşlemleri Kılavuzu
Kayıp Kimlik Dilekçesi
Ders Muafiyet Dilekçesi
Staj Sürecine Yönelik Bilgilendirme
İşletmede Mesleki Eğitim (İME) Yönergesi
İletişim
Kuşadası Davutlar Meslek Yüksekokulu
Kalite
İş Akış Şemaları
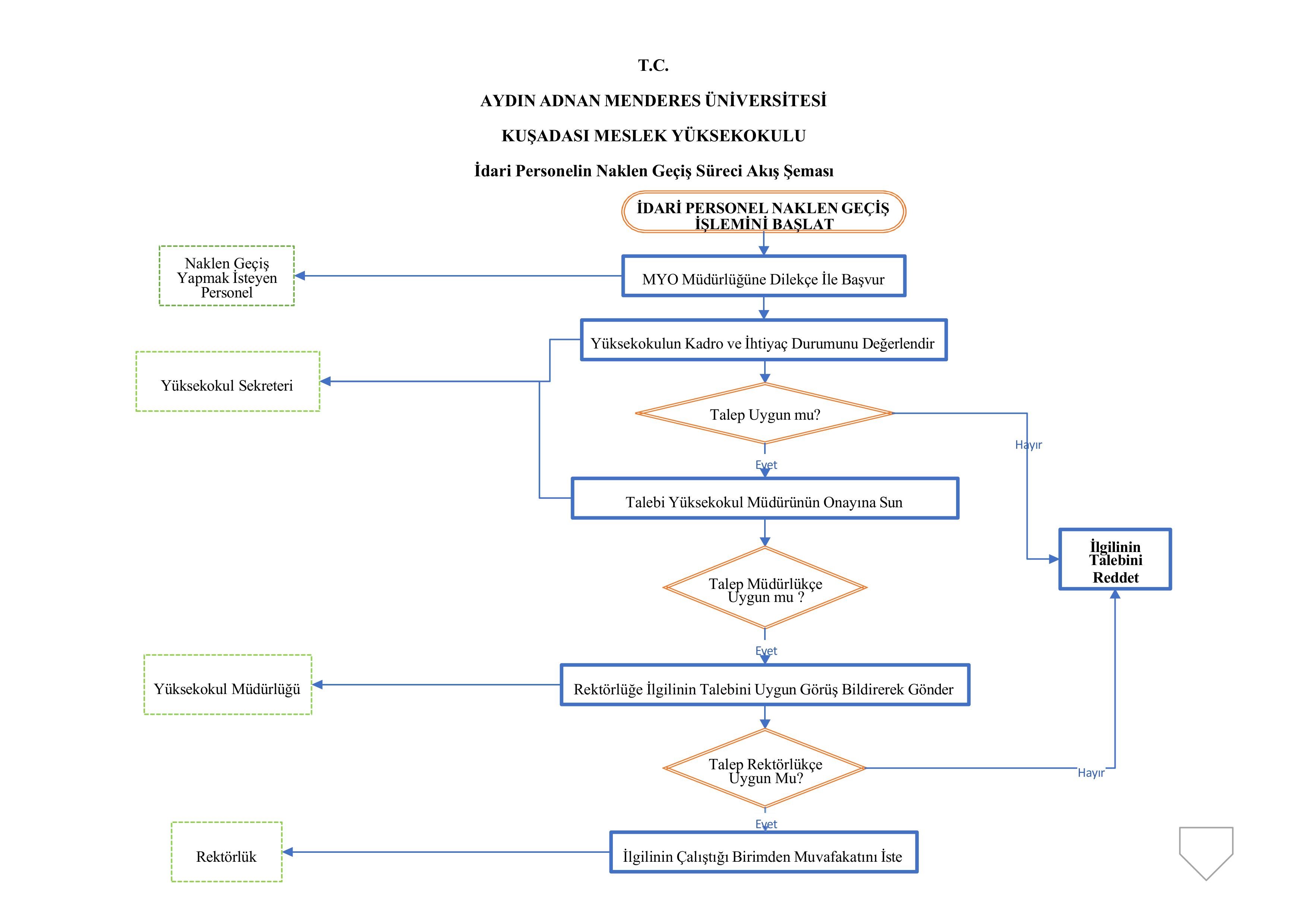
İdari Personelin Nakil Geçiş Süreci
İdari Personelin Nakil Geçiş Süreci
Site Sorumluları
ADÜ BİDB Web Tasarım Grubu - 2026